Your Step-by-Step Guide to Buying on North Bay Drive, Miami
Introduction
Navigating the real estate landscape of North Bay Drive in Miami presents both opportunities and challenges. With property values fluctuating and a competitive market, prospective buyers can benefit significantly from a thorough understanding of local trends and financing options. The key question remains: how can one effectively secure their dream home in such a dynamic environment? This guide provides a structured approach to simplify the process, ensuring that buyers are equipped to make informed decisions in this vibrant market.
Understand the North Bay Drive Market
To navigate the effectively, it is crucial to research current market trends, including recent sales data and average property prices. As of early 2026, the median property price on north bay drive miami illustrates a dynamic landscape, with units selling at varying prices based on their condition and location.
For example, homes in this area have experienced fluctuations, with some transactions occurring significantly above or below the asking price. Engaging with local real estate agents who specialize in north bay drive miami can provide valuable insights into upcoming developments and investment opportunities.
Additionally, consider factors such as proximity to services, educational institutions, and public transportation, as these elements can greatly influence real estate values. Recent sales data indicates a competitive market, making it essential for buyers to stay informed and prepared to act quickly when appealing listings become available.
Secure Financing for Your Home Purchase
Begin by assessing your financial situation, which includes your credit score, income, and savings. This assessment will help you determine how much you can afford to spend on a home. Next, research the various financing options available in Miami, including those specific to North Bay Drive Miami, such as:
- Conventional loans
- FHA loans
- VA loans
Each option comes with different requirements and benefits. For example, first-time homebuyers may qualify for special programs that offer down payment assistance.
Once you have a clear understanding of your options, approach multiple lenders to compare rates and terms. Pre-approval is a crucial step; it not only provides you with a but also strengthens your position when making an offer. Be prepared to provide documentation such as tax returns, pay stubs, and bank statements to expedite the approval process.
Conduct a Targeted Property Search
Begin your search for real estate by clearly defining your criteria, including:
- Budget
- Number of bedrooms
- Desired amenities
Utilize such as Zillow and Realtor.com, which lead the market with substantial traffic, alongside local MLS listings, to filter properties that meet your specifications. Setting up alerts for new listings that align with your criteria will keep you informed about the latest opportunities.
Collaborating with a local real estate agent can also be advantageous, as they can provide access to off-market listings and valuable insights into the best neighborhoods. For example, the average property selling time in North Bay Drive Miami is 121 days, which can help establish realistic expectations.
Attending open houses allows you to experience the homes and the community firsthand. Maintain a checklist of must-haves versus nice-to-haves to prioritize your options effectively. Additionally, consider the future resale value and any neighborhood developments that may influence real estate values, ensuring a comprehensive approach to your house search.
Perform Inspections and Final Walk-Throughs
After obtaining an accepted offer, the next step is to arrange a property assessment to thoroughly evaluate the condition of the home. In Miami, the average cost of a home assessment is around $300, making it a worthwhile investment for prospective buyers. It is crucial to hire a qualified inspector who can assess critical systems, including plumbing, electrical, and HVAC. Be on the lookout for red flags such as water damage or structural issues, as these can indicate deeper problems. Common issues identified during evaluations often include:
- Roofing
- Mold
- Foundation concerns
After the evaluation, carefully review the report and discuss any issues with your real estate agent. If problems are found, you may need to negotiate repairs or credits with the seller to address these concerns. An inspection contingency allows you to respond to inspection findings within a specified timeframe, ensuring you have the opportunity to negotiate effectively.
Before finalizing the purchase, conduct a final walk-through of the property. This important step ensures that all have been completed and that the property remains in the same condition as when you made your offer. During this walk-through, check for any new issues that may have arisen since the inspection. This diligence is essential to ensure that you are making a sound investment in your new home.
Negotiate the Best Price and Terms
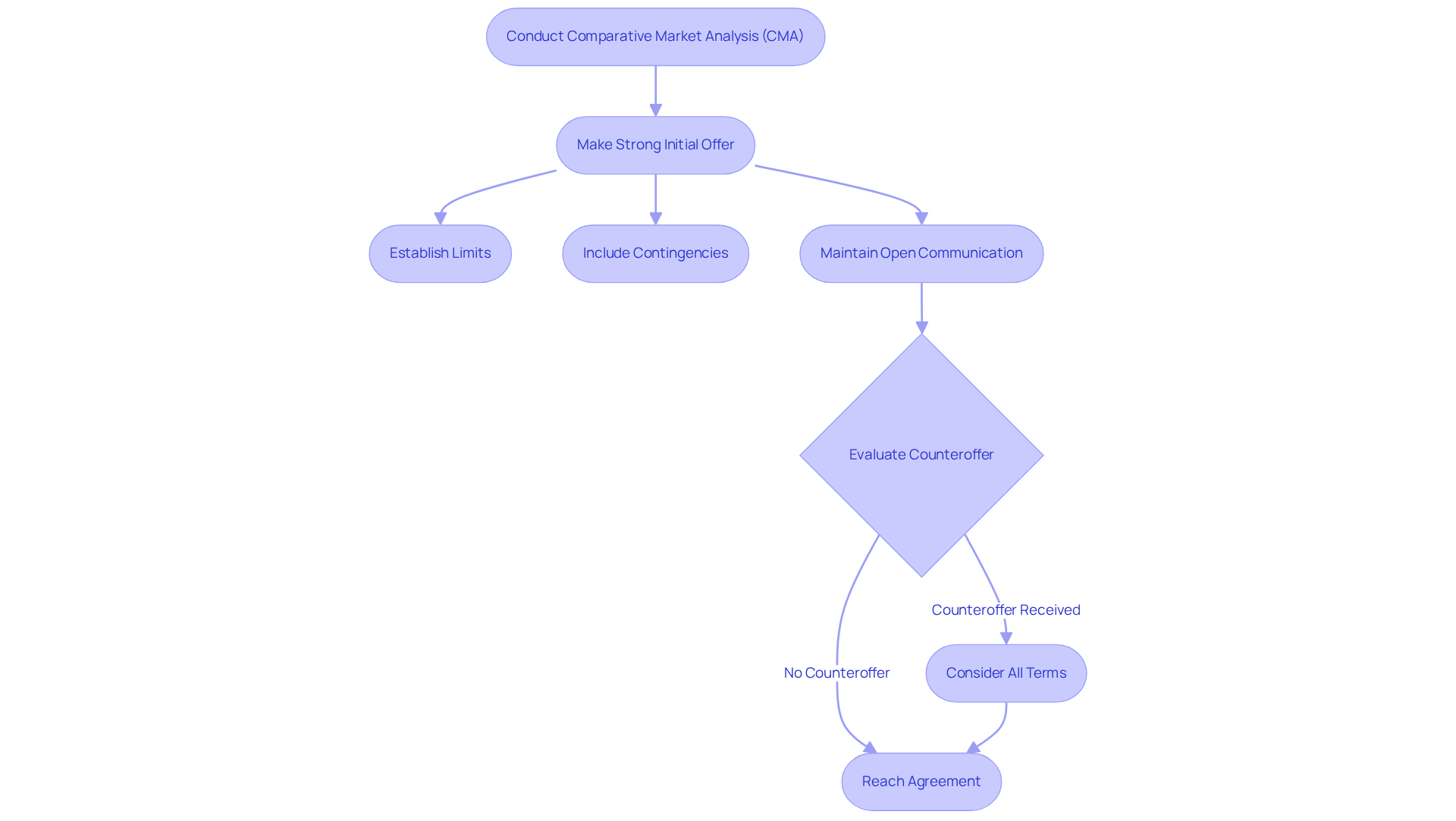
Effective negotiation in real estate relies on informed decision-making. Start by conducting a Comparative Market Analysis (CMA) to determine the property's fair market value, which serves as a solid foundation for your offer. A strong initial offer can set the tone; however, it is essential to establish your limits beforehand. Including contingencies - such as financing or inspection - can protect your interests. Throughout the negotiation process, maintain respectful and with the seller's agent. If a counteroffer arises, evaluate the terms carefully and respond thoughtfully. Remember, negotiation encompasses more than just the price; factors like closing costs, move-in dates, and included appliances can significantly impact the final agreement. A comprehensive approach can lead to a successful outcome that satisfies both parties.
Conclusion
Navigating the real estate landscape on North Bay Drive in Miami necessitates a strategic approach that includes thorough market research, financial preparation, and careful property selection. By grasping current market trends and securing appropriate financing, prospective buyers can effectively position themselves in this competitive environment. Although the process may be complex, it ultimately leads to informed decisions that enhance the home-buying experience.
Key steps involve:
- Assessing financial readiness
- Conducting targeted property searches
- Performing diligent inspections
Collaborating with local real estate agents can yield invaluable insights, while understanding negotiation nuances can result in better outcomes regarding favorable terms and prices. Each phase, from financing to final walk-throughs, plays a critical role in ensuring a successful purchase.
Ultimately, purchasing a home on North Bay Drive transcends mere property acquisition; it represents a sound investment in a vibrant community. By embracing the outlined strategies and remaining proactive, buyers can confidently navigate this dynamic market. Whether leveraging technology for property searches or recognizing the importance of inspections, informed actions can pave the way for a rewarding home-buying journey.
Frequently Asked Questions
What should I know about the North Bay Drive real estate market?
To navigate the North Bay Drive Miami real estate market effectively, it's important to research current market trends, including recent sales data and average property prices. As of early 2026, the median property price varies, with homes selling at different prices based on their condition and location.
How do property prices fluctuate in North Bay Drive?
Property prices in North Bay Drive have experienced fluctuations, with some homes selling significantly above or below the asking price. This variability underscores the importance of understanding the local market dynamics.
How can local real estate agents assist buyers in North Bay Drive?
Local real estate agents specializing in North Bay Drive can provide valuable insights into market trends, upcoming developments, and investment opportunities, helping buyers make informed decisions.
What factors influence real estate values in North Bay Drive?
Key factors influencing real estate values include proximity to services, educational institutions, and public transportation, which can significantly impact property desirability and prices.
What is the current state of the North Bay Drive real estate market?
Recent sales data indicates a competitive market, making it essential for buyers to stay informed and ready to act quickly when appealing listings become available.
How should I assess my financial situation before purchasing a home?
Begin by evaluating your financial situation, including your credit score, income, and savings, to determine how much you can afford to spend on a home.
What financing options are available for home purchases in North Bay Drive Miami?
Available financing options include conventional loans, FHA loans, and VA loans, each with different requirements and benefits, including special programs for first-time homebuyers.
Why is pre-approval important in the home buying process?
Pre-approval is crucial as it provides a clear budget for your home purchase and strengthens your position when making an offer, showing sellers that you are a serious buyer.
What documentation do I need for the financing approval process?
To expedite the financing approval process, be prepared to provide documentation such as tax returns, pay stubs, and bank statements.
List of Sources
- Understand the North Bay Drive Market
- Top 5 Up-and-Coming Miami Luxury Neighborhoods to Watch in 2026 | MILLION | Redefine Lifestyle (https://millionluxury.com/news/top-5-up-and-coming-miami-luxury-neighborhoods-2026)
- Top 5 Miami Neighborhoods to Buy in 2026 David Siddons Group (https://luxlifemiamiblog.com/the-top-5-miami-neighborhoods-to-buy-in-2026)
- Secure Financing for Your Home Purchase
- FHFA Sets 2026 Caps, Florida Sees Benefits (https://floridarealtors.org/news-media/news-articles/2025/11/fhfa-sets-2026-caps-florida-sees-benefits)
- How To Compare Mortgage Offers | Bankrate (https://bankrate.com/mortgages/how-to-compare-mortgage-offers)
- 2025 FHA Loan Limits in Florida (https://lendingtree.com/home/fha/fha-loan-limits-in-florida)
- Mortgage Case Studies | Moreira Team | MortgageRight (https://moreirateam.com/blog/category/case-study)
- Conduct a Targeted Property Search
- Zillow Ranks Miami Among Best Buyers Markets in U.S. for 2026 (https://miaminewtimes.com/news/zillow-ranks-miami-among-best-buyers-markets-in-u-s-for-2026-40523748)
- Miami Proptech Firm Developing Global Real Estate Platforms - Today in Miami (https://nationaltoday.com/us/fl/miami/news/2026/03/30/miami-proptech-firm-developing-global-real-estate-platforms)
- North Bay Village, Florida Airbnb Data 2026: STR Market Analysis & Stats (https://airroi.com/report/world/united-states/florida/north-bay-village)
- North Bay Island-Harbor Island (https://homes.com/local-guide/miami-fl/north-bay-island-harbor-island-neighborhood)
- Top 10 Real Estate Websites in the U.S. (2026) (https://rubyhome.com/blog/most-visited-real-estate-websites)
- Perform Inspections and Final Walk-Throughs
- 30 Inspiring Real Estate Quotes That Will Change Your Life (https://realwealth.com/learn/real-estate-quotes)
- How Much Do Home Inspections Cost? [2025 Data] (https://homeadvisor.com/cost/inspectors-and-appraisers/hire-a-home-inspector)
- How Much Does a Home Inspection Cost? [2026 Data] | Angi (https://angi.com/articles/how-much-does-home-inspection-cost.htm)
- A guide to home inspection costs in 2026 (https://rocketmortgage.com/learn/home-inspection-cost)
- Negotiate the Best Price and Terms
- 30 Inspiring Real Estate Quotes That Will Change Your Life (https://realwealth.com/learn/real-estate-quotes)
- 20 Famous Real Estate Investing Quotes (https://realtymogul.com/knowledge-center/article/20-famous-real-estate-investing-quotes)
- 83 Real Estate Quotes to Inspire, Motivate & Drive Success in 2025 (https://housingwire.com/articles/real-estate-quotes)
- 100 Best Motivational Quotes for Real Estate Agents in 2025 (https://newhomestar.com/blog/real-estate-motivational-quotes)
- 30 Inspiring Real Estate Quotes for Customers & Agents - Animoto (https://animoto.com/blog/business/inspirational-quotes-real-estate-business)
Categories
Recent Posts











