5 Best Practices for Buying Miami Houses: Expert Tips for Families
Introduction
Navigating the Miami real estate market presents significant challenges for families, given the multitude of choices and financial implications involved. Understanding effective strategies for purchasing a home is crucial for making informed decisions that align with both budgetary constraints and lifestyle preferences.
What methods can families adopt to ensure they not only discover their ideal home but also secure it under the most favorable terms? This article explores expert insights designed to empower families as they embark on their home-buying journey in Miami, covering essential aspects from evaluating financing options to conducting comprehensive property searches and executing final walk-throughs.
Evaluate Financing Options for Home Purchases
Before exploring Miami houses, families should carefully assess their financing options. This assessment includes a thorough understanding of the various types of mortgages available, such as:
- Fixed-rate
- Adjustable-rate
- FHA
- VA loans
Each mortgage type presents its own advantages and disadvantages, which depend on the buyer's financial circumstances and long-term objectives. For example, FHA loans are frequently preferred by first-time homebuyers due to their lower down payment requirements.
Additionally, families should consider obtaining pre-approval for a mortgage, as this not only clarifies their budget but also strengthens their position when making an offer on a home.
Utilizing resources like local mortgage lenders and online comparison tools can assist families in identifying the best rates and terms available for purchasing Miami houses.
Conduct Thorough Property Searches
Families embarking on a real estate search for Miami houses should start with a clear understanding of their needs and priorities. Key factors to consider for Miami houses include:
- Location
- Home size
- School districts
- Proximity to amenities such as parks and shopping centers
While online platforms like Zillow and Realtor.com offer a broad overview of available listings, collaborating with a knowledgeable real estate agent can significantly enhance the search process. Agents provide valuable insights into various neighborhoods, assist in identifying listings that may not be publicly available, and grant access to exclusive opportunities.
To streamline the search, families should create a checklist that distinguishes must-haves from nice-to-haves, ensuring they focus on properties that align with their specific goals. This organized approach not only streamlines the search but also increases the likelihood of discovering a residence that meets their family's unique requirements.
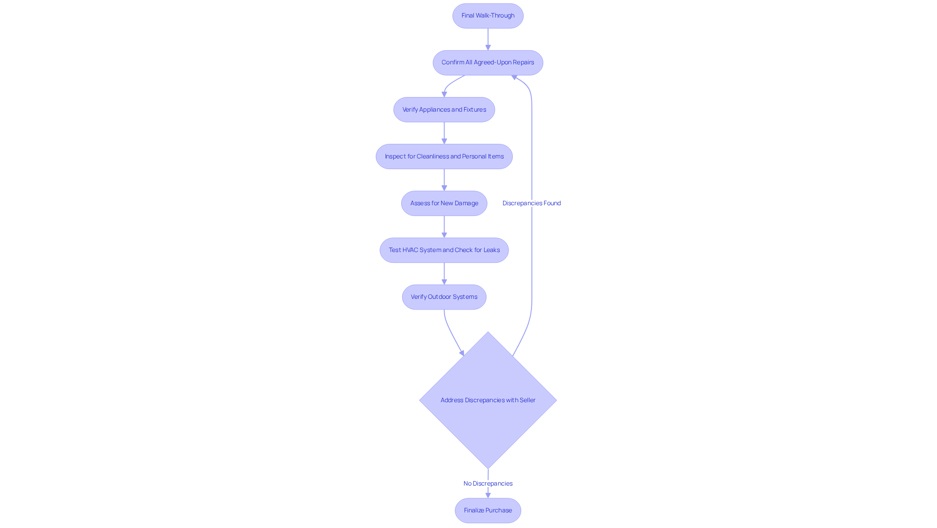
Perform Final Walk-Throughs Before Closing
The final walk-through is a crucial step in the property purchasing process that should never be overlooked. Typically scheduled 24 to 72 hours before closing, this inspection allows purchasers to confirm that the property meets the agreed-upon conditions. Buyers should ensure that all requested repairs have been completed, verify that appliances and fixtures are present and operational, and check that the residence is clean and free of the owner's belongings. Additionally, it provides an opportunity to identify any new damage that may have occurred since the last visit. Conducting the walk-through on the day of closing is particularly advantageous, as it minimizes the risk of issues arising after the transaction.
To facilitate a thorough inspection, buyers should prepare a checklist that includes:
- Confirmation of all agreed-upon repairs
- Verification of the presence and functionality of appliances and fixtures
- Inspection of the home for cleanliness and removal of personal items
- Assessment of any new damage or issues that may have arisen
- Testing of the HVAC system and checking for leaks under sinks
- Verification of outdoor systems like faucets and sprinkler systems
If any discrepancies are found, they should be addressed with the seller prior to finalizing the purchase. Omitting the final walk-through can lead to costly surprises, making this step essential for protecting the purchaser's investment and ensuring a smoother transition into their new residence. As real estate expert Cameron states, "The walkthrough provides the buyer an opportunity to verify compliance with these terms.
Implement Strategic Marketing and Negotiation Techniques for Sellers
In Miami's competitive real estate landscape, property owners must implement strategic marketing techniques to distinguish their Miami houses listings. Professional photography is crucial; listings featuring high-quality images sell 32% faster and can achieve significantly higher closing prices compared to those lacking such visuals. Staging also plays a vital role; staged homes can command an average of $13,477 more and typically spend 1-2 weeks less on the market. Leveraging online listings and social media platforms expands exposure, enabling vendors to effectively connect with potential buyers.
Hosting open houses can further enhance visibility, offering casual exploration opportunities that may result in unexpected offers. In negotiations, collaborating with a skilled real estate agent proves invaluable. An experienced agent provides insights into current market trends, assists in establishing a competitive asking price, and negotiates terms that align with the client's objectives. Understanding local market dynamics and being prepared to respond swiftly to offers can significantly bolster a seller's position, ensuring a smoother transaction process.
Conclusion
Navigating the Miami housing market requires families to adopt a strategic approach to ensure a successful purchase. Understanding financing options is essential, as it forms the basis for informed decision-making. By evaluating various mortgage types and securing pre-approval, buyers can clarify their budgets and strengthen their negotiating positions, ultimately facilitating a smoother and more effective home-buying process.
This article has highlighted essential practices, including:
- Conducting thorough property searches
- Performing final walk-throughs
- Employing strategic marketing and negotiation techniques
Each of these steps is crucial in ensuring that families find a home that meets their needs while safeguarding their investment. By leveraging the expertise of real estate agents and creating checklists for final inspections, these insights empower buyers to make confident choices in a competitive market.
In conclusion, approaching the purchase of Miami houses with careful planning and informed strategies can significantly enhance the likelihood of a successful transaction. Families are encouraged to take proactive steps, from researching financing options to engaging with real estate professionals, to navigate the complexities of the market. By embracing these best practices, potential homeowners can secure a property that aligns with their goals and enjoy a seamless transition into their new home.
Frequently Asked Questions
What should families do before exploring Miami houses?
Families should carefully assess their financing options, including understanding the various types of mortgages available.
What types of mortgages should families consider?
Families should consider fixed-rate mortgages, adjustable-rate mortgages, FHA loans, and VA loans.
What are the advantages of FHA loans?
FHA loans are frequently preferred by first-time homebuyers due to their lower down payment requirements.
Why is obtaining pre-approval for a mortgage important?
Obtaining pre-approval clarifies the buyer's budget and strengthens their position when making an offer on a home.
How can families find the best mortgage rates and terms?
Families can utilize resources like local mortgage lenders and online comparison tools to identify the best rates and terms available for purchasing Miami houses.
List of Sources
- Evaluate Financing Options for Home Purchases
- Best First-Time Homebuyers Programs: Florida Down Payment Assistance in 2026 - Coast2Coast Lending (https://coast2coastlending.com/best-first-time-homebuyers-programs-florida-down-payment-assistance-in-2026)
- 2026 Mortgage Rate Forecast: When Will Rates Go Down? (https://money.usnews.com/loans/mortgages/mortgage-rate-forecast)
- First-Time Homebuyer Grants and Programs in Florida (https://fha.com/first-time-home-buyers-state/florida)
- The Complete 2026 Florida First-Time Homebuyer Guide: Costs, Programs, Mortgage Tips & Market Insights (https://midflorida.com/resources/insights-and-blogs/insights/mortgage/first-time-homebuyer/the-complete-2026-florida-first-time-homebuyer-guide)
- First-Time Homebuyer Guide for Florida 2026: Everything You Need to Know - Reach Home Loans LLC (https://reachhomeloans.com/first-time-homebuyer-guide-for-florida)
- Conduct Thorough Property Searches
- The Best Miami Neighborhoods For Families in 2026 David Siddons Group (https://luxlifemiamiblog.com/the-3-best-miami-neighborhoods-for-raising-a-family)
- Best Miami Neighborhoods for Families: Schools, Commute & Lifestyle | MILLION | Redefine Lifestyle (https://millionluxury.com/news/best-miami-neighborhoods-for-families)
- Best Family-Friendly Neighborhoods in Miami-Dade (2026 Complete Guide) (https://prlog.org/13127514-best-family-friendly-neighborhoods-in-miami-dade-2026-complete-guide.html)
- Best Miami Neighborhoods for Families in 2026 | Jenilyn Martinez | Jenilyn Martinez (https://jenilynmartinezrealtor.com/blog/best-miami-neighborhoods-for-families)
- 2026 Best Neighborhoods to Raise a Family in Miami Area (https://niche.com/places-to-live/search/best-neighborhoods-for-families/m/miami-metro-area)
- Perform Final Walk-Throughs Before Closing
- Final Walkthrough Before Closing: Why It Matters in Florida Real Estate Transactions - Berlin Patten Ebling (https://berlinpatten.com/final-walkthrough-before-closing-why-it-matters-in-florida-real-estate-transactions)
- Final Walk-Through Key Before Closing (https://floridarealtors.org/news-media/news-articles/2025/07/final-walk-through-key-closing)
- Your Complete Final Walkthrough Checklist for 2026 (https://amerisave.com/learn/your-complete-final-walkthrough-checklist-for)
- What to expect during a final walkthrough on a new construction home - Homes.com News (https://homes.com/learn/what-to-expect-during-a-final-walkthrough-on-a-new-construction-home)
- Homebuyers, Your Final Walk-Through Before Closing Is More Important Than Ever Before (https://realtor.com/advice/real-estate-summary-advice/final-walk-through-buying-a-new-home-checklist)
- Implement Strategic Marketing and Negotiation Techniques for Sellers
- Selling in an Unpredictable Market: South Miami Homeowner Strategies for 2026 | Riley Smith Group | Miami Realtors (https://rileysmithgroup.com/selling-in-an-unpredictable-market-south-miami-homeowner-strategies-for-2026)
- Real Estate Photography Statistics (https://rubyhome.com/blog/real-estate-photography-stats)
- Elizabeth Costa on Why Real Estate Marketing Defines Miami Home Sales 2026 (https://elizabethcosta.keyes.com/my-blog/2026/01/26/why-real-estate-marketing-is-the-key-to-selling-your-miami-home-in-2026)
- How to Market Your House for Sale in 2026 (https://homelight.com/blog/how-to-market-your-house)
Categories
Recent Posts










